行业资讯

一季度全国共进口原木及锯材2163.1万立方

发布时间:2019-05-15 来源:

一、纸浆基本情况

1、简介:

纸浆是以植物纤维为原料,经不同加工方式加工制成的纤维状物质,其依照原料来源、加工方式、加工程度等可以分为很多细分品种,并可广泛应用于造纸、人造纤维、塑料、化工等领域。

2、分类:

按原料来源主要分为木浆,废纸浆和非木浆,其中木浆中分为针叶浆和阔叶浆,针叶浆具有比阔叶浆更强的韧度与可拉伸性,上期所纸浆期货标的即为漂白硫酸盐针叶木浆(NBKP);

按照加工工艺分为机械制浆,化学制浆,半化学制浆;

按照加工程度分为精制浆、漂白浆、半漂白浆及本色浆。

二、全球纸浆供需情况

联合国粮食及农业组织(FAO)数据显示,2015年全球纸浆产量达1.81亿吨,比2014年略减0.23%。从产地分布上来看,北美、欧洲、亚洲依然是纸浆产量最大的三个区域,产量分别为6550.4万吨(占全球产量36.2%)、4558.8万吨(占全球产量25.2%)和3971.6万吨(占全球产量21.9%)。拉美地区增长快速,2015年纸浆产量2537.6万吨,同比增长2.74%,占全球产量的14%,成为第四大纸浆生产区域。

2015年纸浆产量最大的前五位国家分别为美国(4840.5万吨)、巴西(1722.6万吨)、加拿大(1700万吨)、中国(1683.3万吨)和瑞典(1108.7万吨),这五个国家占全球纸浆总产量比例高达61.2%。

2015年,世界纸浆贸易量达5382.3万吨。拉美地区是最大的纸浆净出口地区,净出口量1499.8万吨,同比持平;而亚洲是最大的纸浆净进口地区,净进口量2192万吨,同比下降0.51%。

世界纸浆出口前五大国家分别为巴西(1061.5万吨,同比持平,占世界纸浆出口量的19.72%)、加拿大(939.6万吨,同比增长3.76%,占比17.45%)、美国(701.8万吨,同比增长-1.51%,占比13.04%)、智利(467万吨,同比持平,占比8.68%)和印度尼西亚(352.4万吨,同比持平,占比6.55%)上述五国占世界纸浆出口总量的比重合计为65.43%。

世界纸浆进口前五大国家分别为中国(1650.7万吨,同比持平,占世界纸浆进口量的31.21%)、美国(523.3万吨,同比增长-7%,占比9.89%)、德国(447万吨,同比增长2.3%,占比8.45%)、意大利(349万吨,同比增长2.7%,占比6.6%)和韩国(227.6万吨,同比持平,占比4.3%),上述五国占世界纸浆进口总量的比重合计为60.45%。

三、中国纸浆供需情况

国内纸浆长期处于供给短缺的状态。中国造纸协会数据显示,2016年我国纸浆总产量7925万吨,同比微降0.74%。其中,木浆总产量为1005万吨,同比增长4.03%;废纸浆总产量为6329万吨,同比降0.14%;非木浆总产量591万吨,同比减少13.09%。进口木浆总量为1881万吨,进口依赖度达65.1%,进口依赖度较高。

2016年,我国纸浆消耗总量9797万吨,较上年增长0.68%。其中,木浆2877万吨,较上年增长6.04%;废纸浆6329万吨,较上年微减0.14%;非木浆591万吨,较上年大幅减少13.09%。而从纸浆来源上,木浆消耗中1005万吨为国产,占比34.93%,1881万吨为进口(已扣除溶解浆进口量),占比65.07%;废纸浆中,国产废纸制浆4021万吨,占比63.53%,进口废纸原料制浆2308万吨,占比36.47%。

我国纸浆行业产地较为集中。2015年我国纸浆(木浆与非木浆)年产量前十的省份分别为山东、河南、海南、广西、广东、湖南、河北、福建、江西以及江苏,这十个省份的总产量占到全国纸浆总产量90%以上。其中山东省纸浆产量567.4万吨,占全国纸浆总产量的34.4%。

2018年3月,中国漂针浆进口量为73.3万吨,进口量前六位的港口分别为青岛(26.40%)、南京(11.75%)、上海(8.97%)、黄埔(7.27%)、厦门(3.75%)及天津(2.92%),合计占到中国漂针浆进口量的60%。

四、纸浆上下游情况

1、上游原料

木浆原料分为阔叶木和针叶木。

常用的针叶木制浆材种有:斯堪的纳维亚松、辐射松、南方松、红杉、小千松、雪松、铁杉、白松即白云杉、黑杉、道格拉斯松、落叶松、香脂冷松、高山冷杉等。

常用的阔叶木制浆材种有:桉木、相思木、杨木、桦木、枫木等。

我国森林覆盖率较低,仅为22.2%,低于31%的世界平均水平。而人均森林面积仅为世界人均水平的26%,只有0.15公顷,在全世界233个国家和地区中排名146位。我国森林生产力低,森林每公顷蓄积量仅有平均水平的69%,人工林每公顷蓄积量仅为52.76立方米,同时枯损量巨大,达每年1.18亿立方米。目前我国可采林地面积仅占13%,可采蓄积仅占23%。因这种资源禀赋造成的木材资源相对缺乏,使得木浆行业发展从根源上受到限制。对比世界上的大型纸浆企业所依托国家的资源禀赋,我国无论从整体森林覆盖率上,还是人均森林面积上,都远低于芬兰、俄罗斯、巴西、瑞典、印尼、加拿大、智利这些世界上主要纸浆生产国,国内木浆行业发展具有明显资源天花板。由于原料的缺乏,导致我国木浆主要进口依存度长期居高不下。

2、下游需求

纸浆下游主要分为文化纸、包装纸、生活用纸及特种纸。

文化纸是指用于传播文化知识的书写、印刷纸张,多为资讯传递、文化传承所用,主要包括未涂布印刷纸、涂布印刷纸、新闻纸三大类。典型的未涂布印刷纸包括双胶纸、书写纸、轻型纸、SC纸、静电复印纸和打印纸等。涂布印刷纸则主要包括轻量涂布纸和铜版纸等品种,其中铜版纸消费比例占涂布文化纸90%以上。

包装用纸指用于包装目的的一类纸的统称,一般用于下游家电、日化、食品饮料、卷烟等行业产品的外包装。包装纸的主要纸种包括瓦楞纸、箱板纸、白板纸和白卡纸等。其中,箱板纸和瓦楞纸则多用于家电包装和日化包装等领域,白板纸和白卡纸常用于包装香烟、食品、医药品和化妆品领域。

生活用纸主要是根据使用场景来划分的,生活用纸一般为日常生活场景中的使用纸张。从生活用纸细分市场结构来看,厕用卫生纸为生活用纸的最主要产品。

特种纸是将不同的纤维利用抄纸机抄制成具有特殊机能的纸张,例如单独使用合成纤维,合成纸浆或混合木浆等原料,配合不同材料进行修饰或加工,赋予纸张不同的机能及用途,例如:生活用、建材用、电气制品用、工业过滤器用、机械工业用、农业用、信息用、光学用、文化艺术用、生化尖端技术用等等,只要是用于特殊用途的纸材,全部统称为特种纸。

文化纸、生活用纸及部分包装纸的主要原料是木浆,而大部分包装纸的主要原料为废纸浆。具体如下:

五、上期所漂针浆期货基本情况

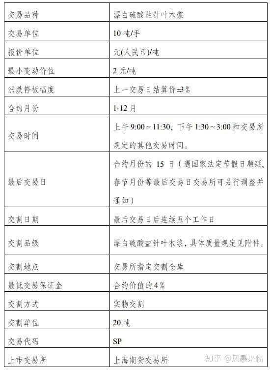
1、期货合约

2、交割细则

交割单位:漂白硫酸盐针叶木浆(以下简称漂针浆)期货合约的交割单位为每一标准仓单重量(风干重)20吨,交割应当以每一标准仓单的整数倍交割。

交割质量规定:交割品的抗张指数、耐破指数和撕裂指数等三个指标应当符合或优于QB/T1678-2017《漂白硫酸盐木浆中针叶木浆》中的针叶木浆一等品质量规定,具体的指标抗张力大于87%,耐破大于5%,撕裂大于8%,交割漂针浆应当是交易所认可的生产厂生产的指定品牌的正品浆。

交割商品的包装与堆放:

1)每一标准仓单的漂针浆应当是同一生产厂生产、同一品牌的正品浆商品组成。

2)用于交割的漂针浆,应当符合交易所认可的生产厂生产的指定品牌商品的包装要求,每件浆包外包装应明显标出用以识别的产品名称等信息。

3)到库漂针浆应该包装完整、清洁。指定交割仓库在验收时应当对整批交割商品进行检查,如发现有明显受潮、霉变、污染、破损严重等影响使用的情况,予以拒收,不得用于交割。

4)到库商品中,如遇包装铁丝断裂或散块商品,应当重新打包,用规定的铁丝捆扎紧固,方可用于交割。包装费用由货主承担。

5)用于交割的漂针浆每一标准仓单的标的实物应当按货位堆放,以500吨为一个堆放货位。

交割商品必备单证:

1)国产商品:应当提供交易所指定检验机构出具的检验证书以及生产厂出具的产品质量证明书等材料,经交易所审定合格为有效。

2)进口商品:应当提供交易所指定检验机构出具的检验证书、与实物一致的进口货物报关单、海关代征增值税专用缴款书、原产地证书(产地证明书)、产品质量证明书等材料,经交易所审定合格为有效。

溢短和磅差:漂针浆交割以实测风干重计重,每一标准仓单的实物溢短不超过±5%,重量误差不超过±1%。

标准仓单有效期:

1)用于实物交割的国产漂针浆有效期限为生产年份的第二年的最后一个交割月份,超过期限的转作现货并注销。

2)用于实物交割的进口漂针浆应当在到港日起六个月内入库,有效期限为到港日的第二年的最后一个交割月份,超过期限的转作现货并注销。

交割结算价:漂针浆期货的交割结算价为该合约最后5个有成交交易日的成交价格按照成交量的加权平均价。

(版权归原作者所有,若有侵权,请作者持权属证明与本网联系删除)

相关信息